Google 翻譯語系切換

切換帳號

  • 校首頁
  • 回首頁
  • 登入
  • EN
Responsive image
  • 登入
  • 校首頁
  • 回首頁
  • EN
Previous Next
Previous Next
Previous Next

編輯 網站地圖

模組設定 (mod_99)

  • 最新消息Latest news
    • 產業新尖兵最新消息
    • 職前訓練最新消息
    • 證照考試
  • 單位簡介Introduction
    • 簡介
    • 宗旨、願景、使命
    • 訓練政策
    • 訓練承諾
    • 成員職掌
    • 所在位置
  • 法令規章Laws & Regulations
    • 嶺東科技大學附設職業訓練中心設置辦法
    • 嶺東科技大學附設職業訓練中心審議委員會設置要點
    • 職業繼續教育資訊網
    • 專科以上學校辦理職業繼續教育辦法
    • 產學攜手合作計畫資訊網
    • 教育部補助及推動產學攜手合作實施計畫要點
    • 技職校院辦理產學攜手合作專班注意事項
  • 職前訓練Pre-employment Training
    • 職前訓練課程
    • 常見問答
    • 【114年會計資訊實務班】-招訓簡章
    • 【114年會計資訊實務班】甄試題庫
  • 產業新尖兵
    • 最新消息
    • 課程資訊
      • 元宇宙場景互動設計實務班(招生中)
    • 報名課程
      • 報名流程圖解
      • 試辦計畫網 【課程查詢/報名】
      • 台灣就業通 【報名請先加入會員】
      • 我喜歡做的事 【報名先完成測驗】
    • 常見問題
    • 產業新尖兵計畫說明
    • 元宇宙場景互動設計實務班─甄試題庫
  • 認證中心Certification Center
    • CERTIPORT原廠認證中心
    • Solidworks原廠授權認證考試中心
    • TTQS人才發展品質管理系統
  • 影音平台Video of Courses
  • 聯絡我們 Contact Us
  • 臉書粉絲專業 Facebook
  • 儲備師資遴選Reserve teacher
  • 個資諮詢服務窗口
    • 個資保護諮詢/通報窗口:

編輯 麵包屑

loading ...
  1. 首頁
  2. 法令規章Laws & Regulations
  3. 嶺東科技大學附設職業訓練中心審議委員會設置要點

編輯 文件

loading ...

模組設定 (mod_252)

loading ...

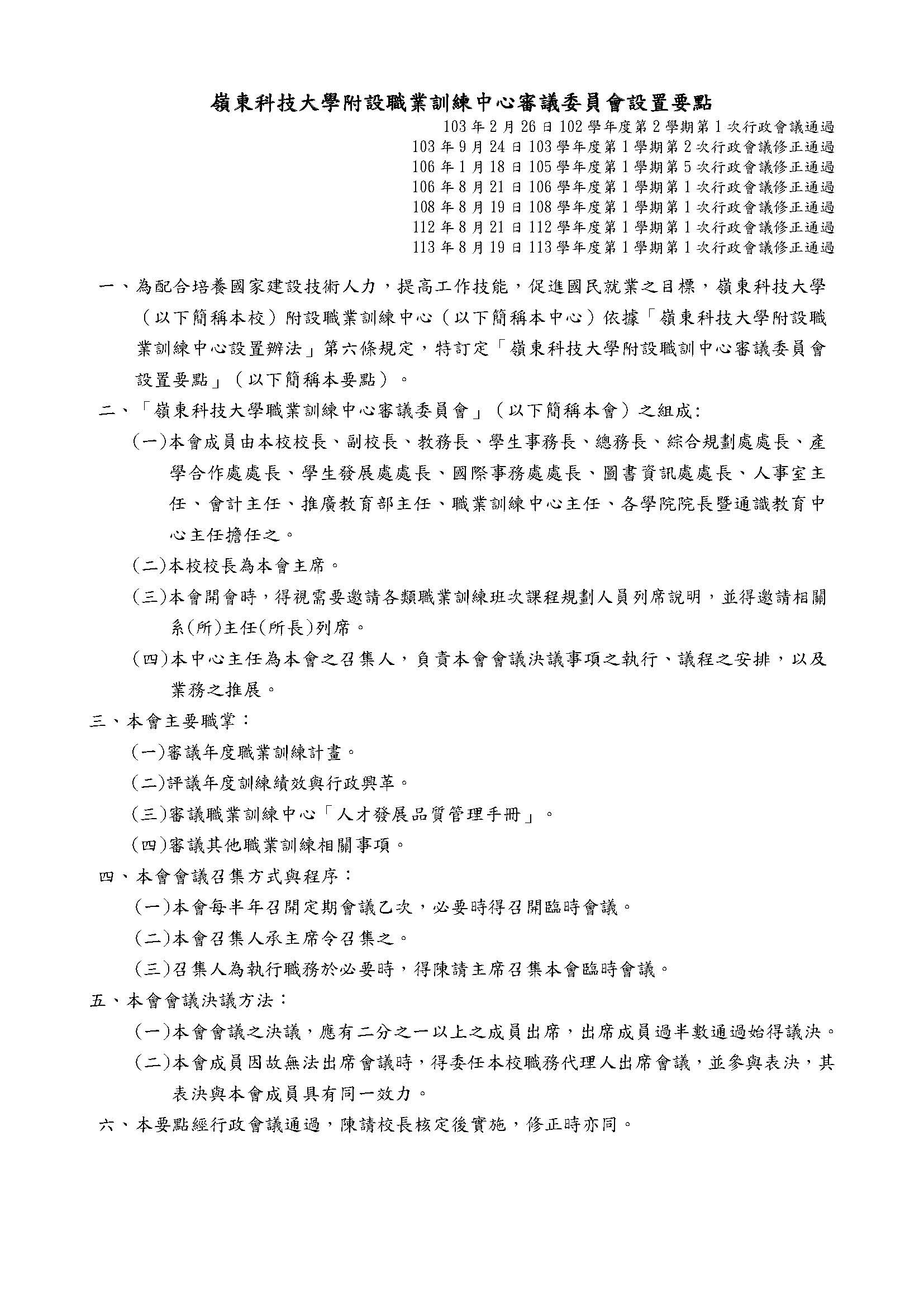
嶺東科技大學附設職業訓練中心審議委員會設置要點

2a9d9c45450b2d4b9b5d1f913f87a8bd.jpg

嶺東科技大學附設職業訓練中心審議委員會設置要點

2a9d9c45450b2d4b9b5d1f913f87a8bd.jpg
附件:
  • 嶺東科技大學附設職業訓練中心審議委員會設置要點.jpg (343 KB)
嶺東科技大學職業訓練中心 春安校區厚德樓1樓
電話:( 0 4 ) 2 3 8 9 - 5 6 3 7  、 FAX:( 0 4 ) 2 3 8 2 - 9 1 0 7    地址:台中市南屯區嶺東路一號